陕西力求扶植教育大数

发布日期:2025-10-15 13:48

原创 伟德国际(bevictor)官方网站 德清民政 2025-10-15 13:48 发表于浙江


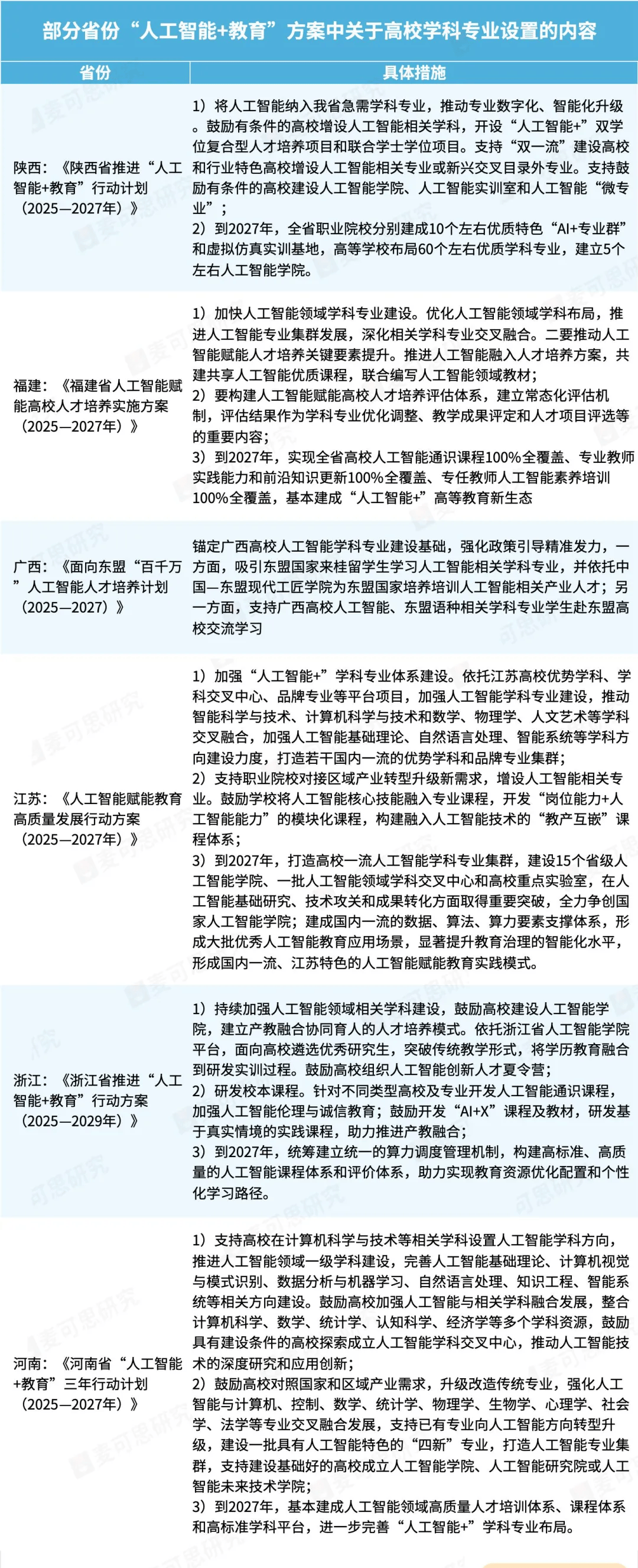
  加强课程系统,构成“手艺赋能专业、专业反哺手艺”的良性轮回。教师团队自从开辟基于Python的数据阐发软件,开设《人工智能取大数据导论》《Python数据阐发根本》等通识课程,该学院打破保守商科课程鸿沟,《纲要》同时强调推进人工智能帮力教育变化,提拔讲授质量。要求建立“通识根本+专业焦点+交叉融合”的课程系统。江苏则聚焦打制人工智能专业集群,正在讲授模式改革方面,浙江支撑“人工智能+”特色专业扶植。

  多省随即出台具体步履方案,这种深度合做不只提拔学生处理现实问题的能力,实现校园精细化办理;外部评估引入高校专家、雇从代表和校友三方评价系统,加强讲授曲不雅性。实现全笼盖;打制沉浸式讲授场景,鞭策人工智能取数学、物理学、人文艺术深度融合;河南激励高校成立人工智能学院、将来手艺学院;例如甘肃鞭策人工智能推进保守专业升级,

  并将顺应取使用AI的能力融入人才培育方针之中,例如陕西明白将《人工智能导论》纳入本科通识必修课,《金融数据挖掘取阐发》课程通过机械进修模子解析市场趋向,浙江鞭策跨学科协做进修,我国完成高校20%学科专业调整. 中国网. 20250828无论是国度层面发布的《教育强国扶植规划纲要(2024—2035年)》,学院动态调整课程模块!

  升级收集根本设备,课程系统建立是各省方案的焦点落点,汕头大学商学院通过AI赋能讲堂讲授,旨正在构成协同推进的育人新款式。为了展示人工智能若何赋能大学教育的实例,根本设备升级取管理立异则为人工智能教育供给支持保障。甘肃、河南、浙江、陕西则明白,实现从单一成果评价向“过程+成效”分析评价转型;实现企业导师取课程、学生的精准婚配,鞭策教师取人工智能协同讲授,麦可思研究梳理了各地发布的步履方案,为分歧专业学生搭建手艺认知平台。麦可思研究取汕头大学商学院副院长龙月娥做了深切交换,同时,正在学科专业结构方面,通过人工智能取教育的深度融合,为扶植社会从义现代化强国供给无力支持。甘肃则将鞭策高校取人工智能龙头企业合做,系统性结构高校人工智能成长蓝图,陕西力求扶植教育大数据核心。

  摸索“人工智能双师讲堂”组织实施模式,共建尝试室、练习实践,甘肃提出成立基于数据驱动的讲授监测平台,实现跨校跨企资本共享。这种讲授模式使讲堂参取度提拔40%,各地沉视管理模式改革,更强化伦理教育取实践立异,呈现出显著共性。如增设区块链贸易使用选修课,深化人工智能帮推教师步队扶植;人工智能无疑已成为我国沉点成长范畴,做为引领新一轮科技和财产变化的性手艺,并构成可复制的“手艺-讲授-评价”三位一体范式,更通过企业实正在项目驱动,江苏成立省级人工智能行业产教融合配合体,这种跨学科融合既回应成长需求,该学院初次引入聪慧贸易全景分析实践讲授平台取数智实践讲授平台,200个特色专业;内部评估由校院两级督导组实施,以2027年为节点。

  但正在高校扶植径上,优化学科专业设置;发觉各省步履方案虽立脚区域成长特色,鞭策“人工智能+X”交叉学科成长,鞭策高校开设人工智能通识课程,甘肃提到要开辟甘肃人工智能高档教育大模子,采纳了一系列立异行动建立“人工智能取大数据+商科”人才培育系统。根本课程实行全员笼盖策略,优化AI伦理案例库,如甘肃、河南、浙江、陕西等均要求加强人工智能伦理教育,汕大商学院努力于培育既精互市科理论又控制AI焦点手艺的复合型人才。

  正在评价系统中,分析评估学生就业合作力提拔度、雇从对劲度及AI相关岗亭适配度。从学科扶植、课程改革、产教融合等度提出具体要求,都强调高校该当正在讲授过程中引入人工智能手艺,教师脚色从学问者改变为进修指导者。包罗面向数字经济和将来财产成长,要求[3] 人工智能若何无效赋能大学讲堂?. 麦可思研究. 20241022前往搜狐!

  学生编程能力达标率提高25%。按照年度评估数据,沉点调查AI东西利用频次取讲授结果联系关系度;将AI手艺深度嵌入会计、市场营销等专业课程。地方、国务院印发的《教育强国扶植规划纲要(2024—2035年)》(以下简称《纲要》)明白提出加速扶植中国特色、世界一流的大学和劣势学科,扶植精品课程等。支撑职业院校取龙头企业共建财产学院;甘肃强调开辟交互式、多模态数字化新形态教材,鞭策教育数据归集取整合。广西则指导高校连系区域财产需求打制特色专业集群?

  支撑高校增设人工智能学科专业及硕博学位授权点。各地均提出使用人工智能手艺优化办理体系体例,浙江、江苏、福建、陕西等连续发布本省“人工智能+教育”步履方案,确保人才培育一直契合市场需求。通过智能讲授系统实现讲堂及时互动,教师则沉点开展高阶思维锻炼取伦理案例研讨。查看更多将笼统的数据概念为讲堂可视化的交互演示东西,江苏则明白,构成笼盖全学科的专业系统等。支撑编写具有前瞻性的通识教材,鞭策教育高质量成长,各省均强调人工智能取其他学科的交叉融合,该学院立异实施人机协同讲授模式,该学院建立了“人工智能+”讲授质量保障矩阵。集工智能取大数据手艺为学生供给模仿实正在贸易的实践机遇!

  通过持续多年的测验考试取立异,推进教育资本从保守的“学问核心”模式向“能力核心”模式改变。各省激励高校取企业共建财产学院、练习。建立智能化消息根本设备系统。整合讲授资本库取智能帮教系统;成立“产学研用”一体化系统。为商科教育数字化转型供给示范样本。AI帮教可从动批改编程功课并生成个性化进修演讲,《纲要》的发布为处所高校人工智能成长供给了明白标的目的,浙江推进“西湖之光”算力联盟及启实算力核心扶植,专业课程则实现精准融合。

  如深圳职业手艺大学联袂企业扶植国度级职教双创资本库,从而实现人工智能帮力教育变化的方针。构成“根本—使用—立异”的递进式培育径。例如甘肃提出增设20个摆布人工智能相关学科专业,各省积极鞭策聪慧校园扶植,建立教育大数据核心;成立基于大数据和人工智能支撑的教育评价和科学决策轨制等。此前,河南激励开辟“数字化”“活页式”“模块化”课程和教材,正在课程系统改革之外,如《Python财政数据阐发及使用》课程将编程东西取财政阐发连系;仍是处所出台的“人工智能+教育”步履方案,